Üzleti jog - 2. előadás
Államtam, államszervezet
Letöltés PDF-ként
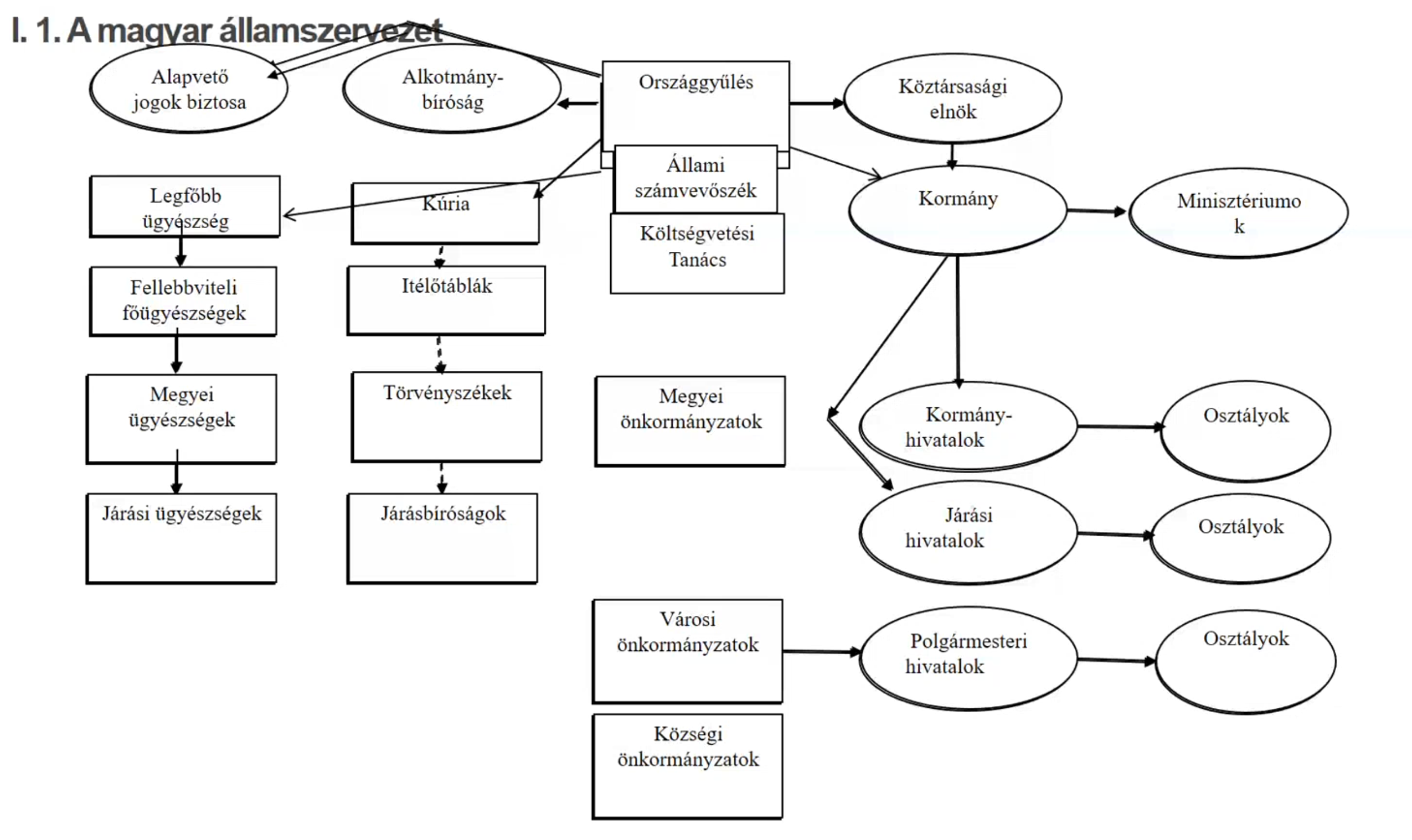
A magyar államszervezet

- redukált: nincsenek rajta társadalmi szervek, vállalati-intézményi szféra, hivatali jellegű szervek
- jogi ábra: csak jogi alá-fölérendeltségi viszonyokat ábrázolja
- horizontális tagoltság
- törvényhozás
- végrehajtás
- igazságszolgáltatás
- +ügyészi szervtípus (Magyarországon)
- vertikális tagoltság
- országos
- regionális → csak bírósági és ügyésszégi szinten
- megyei
- járási
- helyi → városi és községi
- (alapvető jogok biztosa (országgyűlési biztos) = ombudsman)
Az egyes szervtípusok
- államhatalmi-képviselet és önkormányzati szervek → törvényhozás
- Országgyűlés, önkormányzatok (megyei, fővárosi, helyi)
- közvetlenül választjuk őket, döntéshozatallal foglalkoznak
- államigazgatási szervek → végrehajtás
- kormányzás és közigazgatás
- ezek egyrészt általános hatáskörű szervek, illetve szakigazgatási szervek
- jellemzőik: jogalkotás, jogalkalmazás, szervezés
- bírósági szervezetrendszer → igazságszolgáltatás
- szervezetrendszer (Országos Bírói Hivatal)
- Kúria (felülvizsgálati kérelmek elbírálása, jogegységi határozatok)
- ítélőtáblák (másodfok)
- törvényszékek (megyénként, első + másodfok)
- járásbíróságok (első fok)
- jogalkalmazó szerv (nem alkotja a jogot, hanem csak alkalmazza!)
- bírók függetlenek
- vannak választott bíróságok
- ügyészségi szervezetrendszer (orosz múlt miatt)
- szervezetrendszer
- Legfőbb Ügyészség
- fellebbviteli főügyészségek
- megyei ügyészségek
- járási ügyészségek
- nem független, hanem hierarchikus!
- plusz
- köztársasági elnök
- funkciói:
- nemzeti egység kifejezése
- államszervezet demokratikus működése feletti őrködés
- fegyveres erők főparancsnoka
- 5 évre választja a parlament (direkt van elcsúsztatva a parlamenti választáshoz képest)
- feladatai (de csak miniszteri ellenjegyzéssel)
- az állam képviselete → nemzetközi dolgok megkötése
- kezdeményezési jogok → választás kezdeményezése
- személyi jogok → mindenkit ő nevez ki (minisztereket, államtitkárokat, nemzeti bank, egyetemi tanárok, stb)
- kegyelmi jogok → (királyi jogokból örökölt)
- döntés állampolgársági ügyekben → (királyi jogokból örökölt)
- Alkotmánybíróság
- ⅔ többséggel választva
- lényeg: normakontroll
- alapvető jogok biztosa (Ombudsman)
- svédországból származik
- gyermekek jogai, jövő nemzedék érdekei, nemzetiségek jogai, veszélyeztetett társadalmi csoportok jogainak védelme
- nincs önálló hatásköre, csak parlamenti ellenőrző szerv
- állampolgári alapjogokat védi
- Állami Számvevőszék
- pénzügyi szerv
- költségvetési kiadások utólagos ellenőrzése
- Költségvetési Tanács
- költségvetés megalapozottságának vizsgálata
- vétójoga is lehet
- egyéb rendeletalkotási joggal rendelkező állami szerv
- Magyar Nemzeti Bank
- Nemzeti Média és Hírközlési Hatóság
A jogforrási hierarchia
- jogforrási hierarchia
- Országgyűlés: Alaptörvény, sarkalatos (kétharmados) törvény, törvény
- kormány: kormányrendelet
- minisztériumok: miniszteri rendelet
- önkormányzatok: önkormányzati rendelet (csak helyi határú rendeletek)
- speciális jogforrások
- nemzetközi egyezmény
- EU jogforrás (rendelet vagy irányelv)
- állami irányítás egyéb jogi eszközei:
- határozat, utasítás, irányelv, tájékoztató